在线客服
在线客服

如何用C4D创建杯子模型?

初学C4D软件的设计师们经常会选择一些简单的模型来进行练手,今天就给大家分享一下使用C4D软件制作杯子模型的教程。


制作过程:


1、在C4D中导入素材图片,调整大小与位置。




2、在透视图中添加圆柱,调整圆柱的形状。





3、按C键将圆柱塌陷,并转为可编辑对象,对中心点进行倒角。




4、在面模式中使用循环选择工具,并选择环形面。



5、使用移动工具,按Ctrl拖出杯身。



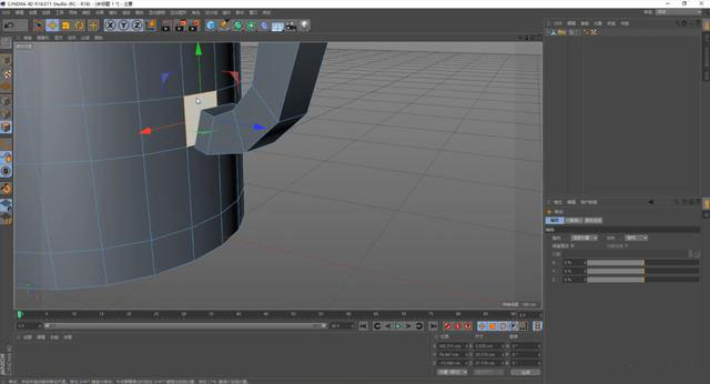
6、在正视图中使用环形切割工具,切出杯柄。



7、在面模式中使用移动工具拖出杯柄。



8、在面模式中删除杯身与杯柄连接面。



9、进入点模式,使用多边形画笔连接杯身和杯柄。



10、按Alt键添加细分曲面。



11、杯子模型制作完成。




渲云影视版支持 C4D / Maya /3ds Max / V-Ray / Corona 等主流软件插件,可以轻松为三维设计师们解决本地配置不足、渲染卡慢等难题。

/v23/jpg/swiper2-34c8e7ae.jpg
/v23/jpg/swiper1-fc05a4ec.jpg
/v23/jpg/swiper2-34c8e7ae.jpg
/v23/jpg/swiper1-fc05a4ec.jpg

热搜关键词

底部宣传图

渲云,您身边的渲染专家!

赞奇科技旗下CG视效行业云渲染品牌
立即注册
联系我们