在线客服
在线客服

Chaos最新发布的户外建筑可视化制作教程

Chaos最近在油管上发布了一个建筑外景观制作流程,主要用了Chaos Cosmos资产库、RailClone、Forest Pack、VRay、3ds Max。


视频中的图文步骤和时间轴咱也都大致地给你们扒下来了,大家继续看下去吧(配合视频看效果更佳~)——



1. 搜集参考(0:15-0:40)


老生常谈的经验:项目开始前先找和项目有关的参考资料,这有助于帮你精准的把握画面的整体感觉。


收集参考资料的阶段,可以帮助你很清晰地确定使用什么类型的树木草等植物。




2. 项目资产(0:41-1:04)


本项目的资产主要使用Cosmos资产库中的资产。草和石头使用Forest Pack的预设,池塘植物使用的是之前项目中创建过的植物。


因为将使用来自三个不同来源的资产,所以需要先将所有资产整合到同一场景中,并调整材质以确保在照明条件下看起来区别不大。





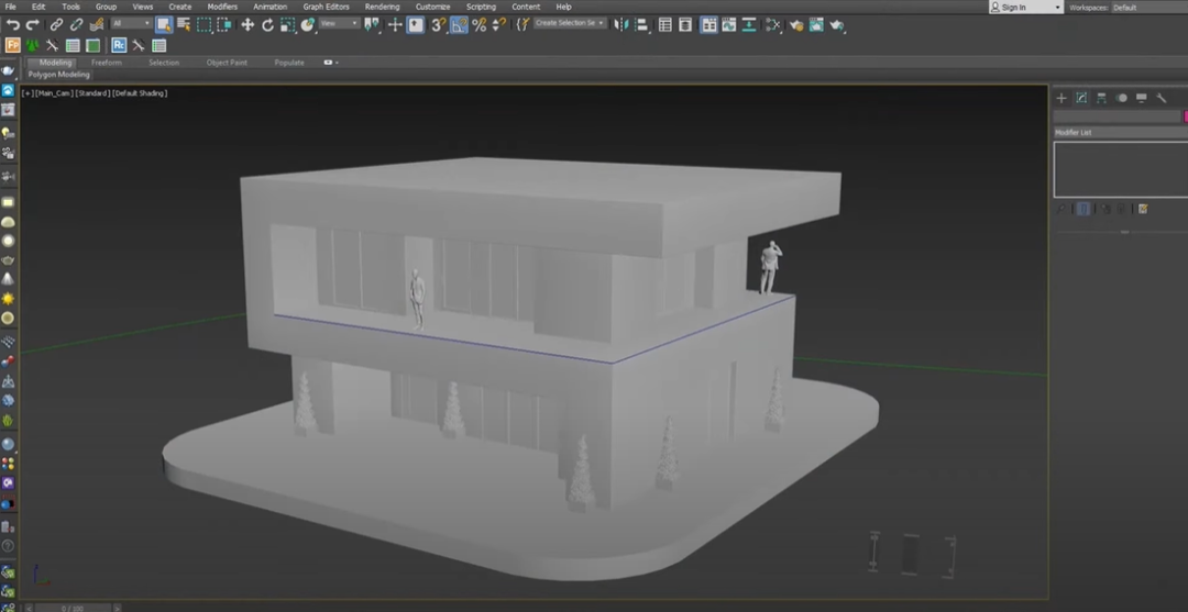
3. 项目场景(1:05-1:30)


项目场景主要分为五个区域,如下图所示:









这个视频的后面内容,Chaos团队详细介绍了创建该项目的步骤流程。



当创建需要遵循房屋周围曲线的阳台围栏时,手动建模、手动修改模型是一个非常耗时的选择。




4. 使用RailClone进行阳台建模(1:31-4:08)


所以只要对设计所需的基本模块进行建模,然后使用RailClone将模块放置到相应路径上。


使用RailClone创建阳台:开启Style Editor,添加Linear 1S生成器和节点,增加几个分段,选择场景所需的线段,并将节点连接到Linear 1S,选择节点后分布物体,接着连接端点平均分布场景中的对象,然后到Linear 1S,将距离从100公分更改为250公分,连接中间部分并确保其连接到默认值,这一步可以创建填充所有空白区域。





最后选择Corner添加倒圆角,并将其连接到Corner区。



由于对象已经套用了预设材质,所以可以直接开启Slate材质编辑器,将这个材质套用到阳台上,以便在需要时向客户展示不同设计选项。



剩下要做的就是在背景中添加栅栏,可以直接使用RailClone预设,本场景使用的是Welded Fence Mesh 150公分。最后一步是在场景中选择节点修改参数。




5. 添加模型(4:09-4:45)


在Cosmos中选择资产进行手动添加。




6. 创建草地(4:48-9:36)


为了让草皮在特定区域生长,可以在场景中创建一些节点,黄色区域代表着草不生长的区域,绿色是靠近摄像机需要大量草皮细节的区域。



选择Forest Pack,再选择需分布草皮的区域,以本例而言,就是在修改面板中使用Grass Layer5,选择之后将材质切换到VRar并选择Load,之后在特地区域排除草皮。




7. 创建池塘(9:40-15:38)


在绕湖的平面对象中,使用节点沿着池塘与其内部分布植物,之后在Forest Pack中分区域添加资产。




8. 放置树木(15:40-18:32)


本场景中需要用到的所有树木资产如下:





9. 渲染(18:31-21:08)


开始渲染之前,打开渲染器页签,更改影像采集器、降噪等渲染参数,添加VRay灯光渲染元素。渲染结束后可以对图像进行色彩校正以完善画面。



底部宣传图

渲云,您身边的渲染专家!

赞奇科技旗下CG视效行业云渲染品牌
立即注册
联系我们