拉链模型用C4D怎么做?
C4D是一款常用的3D表现软件,广泛应用于广告、电影、工业设计制作等方面。今天给大家分享的教程是关于如何使用C4D模型创建拉链模型。
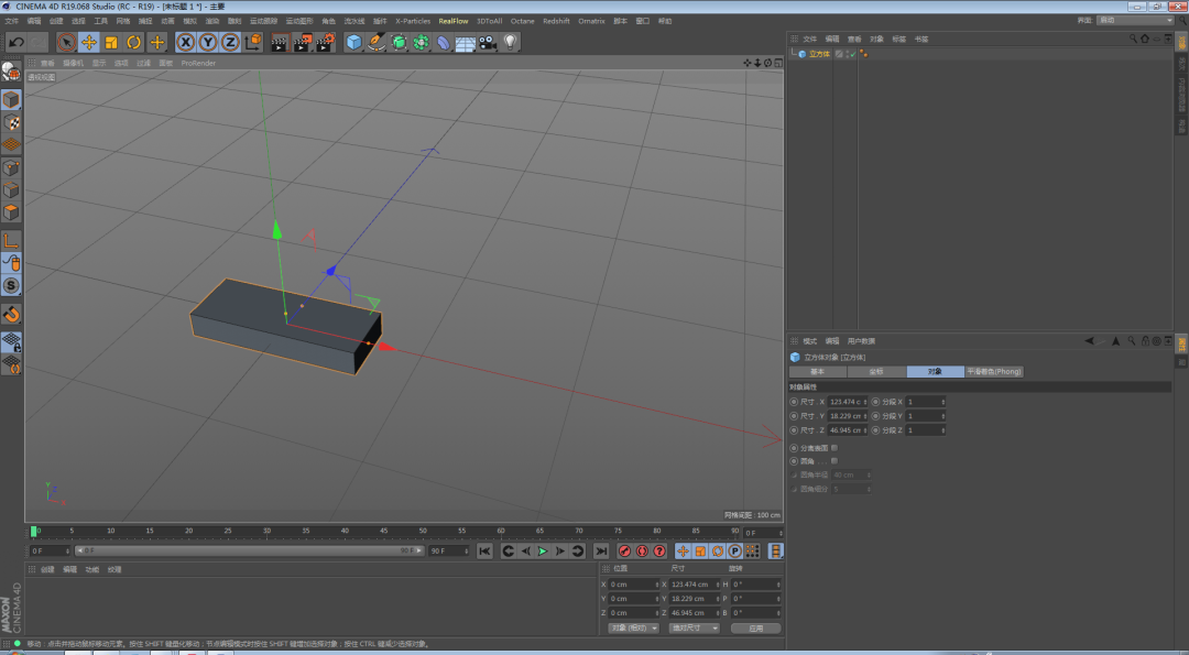
1、新建立方体,调整大小、长宽高,并转化为可编辑对象。

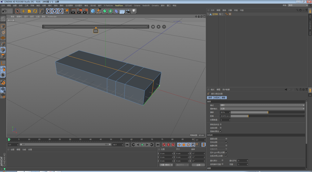
2、在线模式中给立方体添加循环切线路径切割。

3、调整立方体点的位置,再添加循环切割卡边。

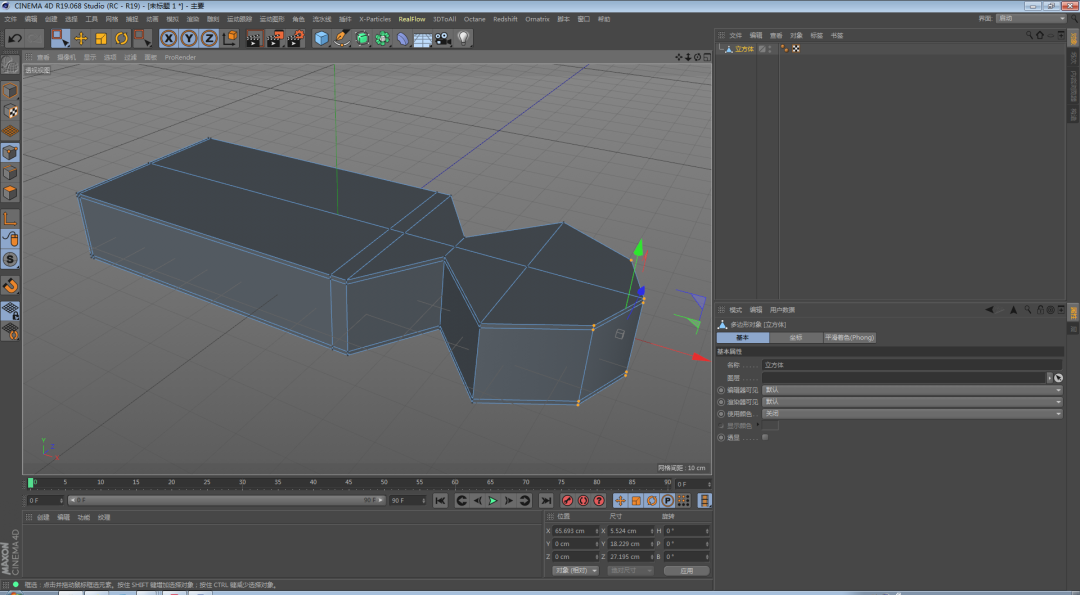
4、添加细分曲面,并进行调整,制作出拉链中的锯齿模型。

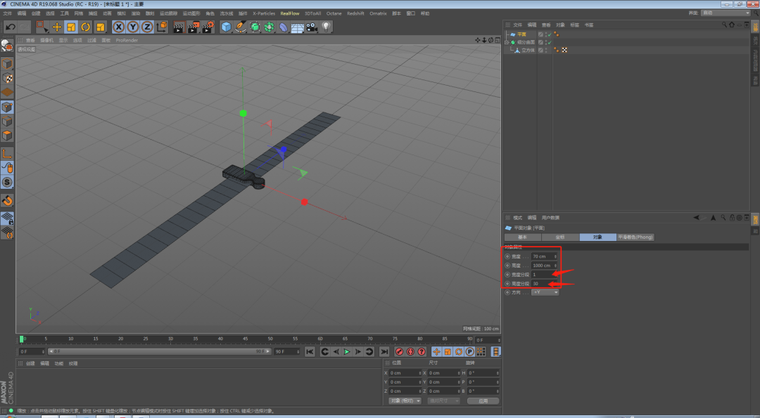
5、新建一个平面,调整宽度为70,高度为1000,宽度分段为1,高度分段为30。

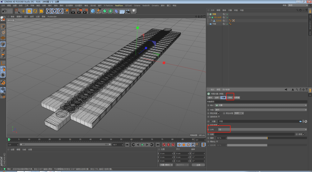
6、给立方体添加克隆,设置模式为对象,对象为平面。

7、在对象中设置分布为边,点击变换,调整旋转。

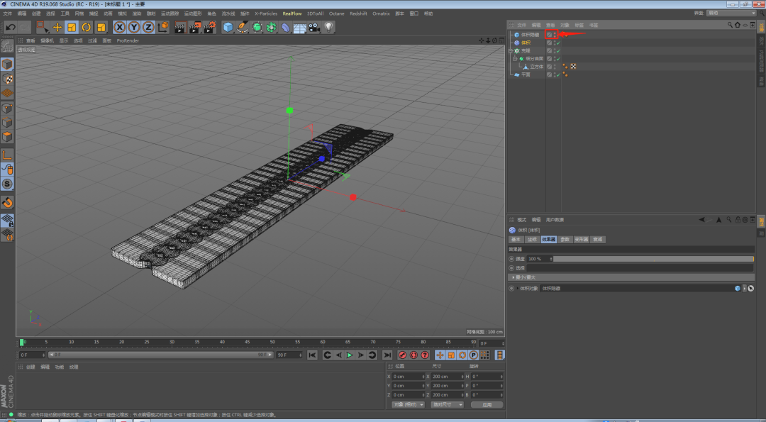
8、选择克隆的立方体,点击运动图形-效果器-体积。再新建立方体并调整大小,让立方体覆盖中间的锯齿。

9、更改立方体名称为“体积隐藏”,在体积效果器的体积对象中选择“体积隐藏”并隐藏。

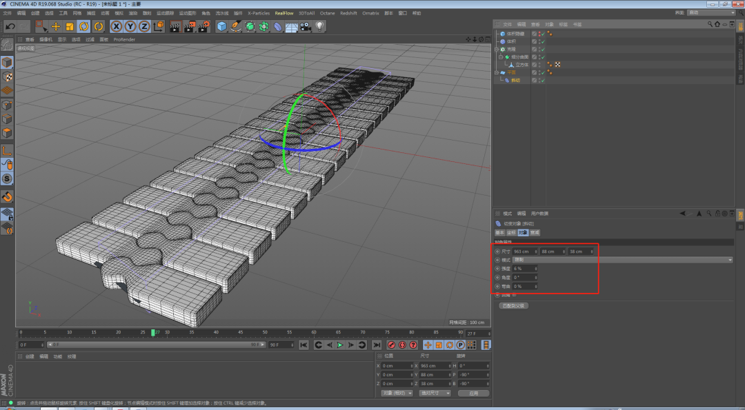
10、给平面添加斜切变形器,调整强度和弯曲。

11、调整平面尺寸比例,拉链模型制作完成。

最新资讯

热搜关键词

渲云,您身边的渲染专家!
赞奇科技旗下CG视效行业云渲染品牌
立即注册
联系我们



